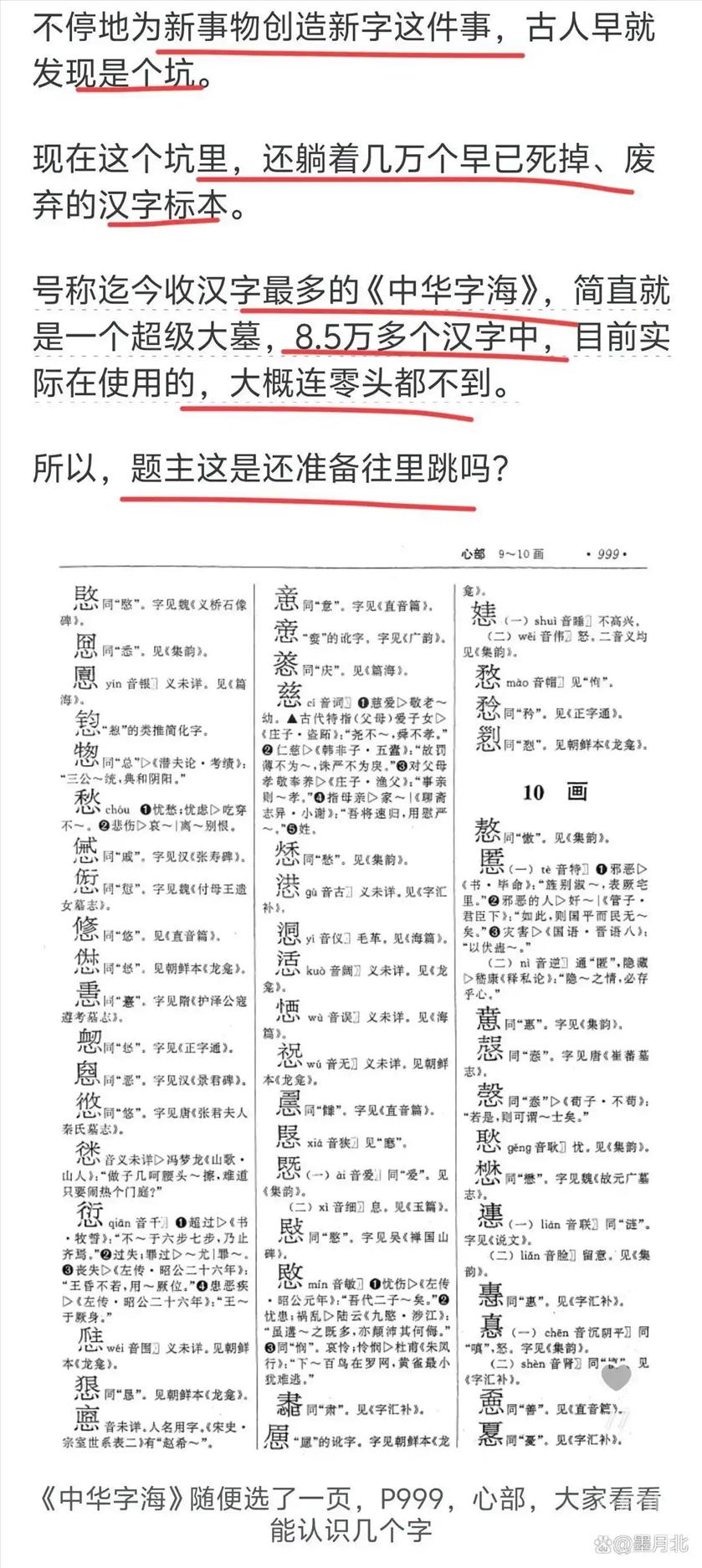
![]() ![]() ![]() 所以就算需要造字也基本用不着造新字,从8万多古字坟堆里找就是了,元素用字大部分都是 ![]() ![]() ![]() 单个字表示一种实物在实际语言交流时太容易出现歧义了,比如砼和铜一个音,沟通肯定会发生歧义。 ![]() 造纸术普及以前,竹简没那么多空间写定语形容词。所以只能让单字浓缩更多的信息量,辛苦读书人多记冷僻字了。自东汉蔡伦发明造纸术,历朝历代对造纸术一直在更新迭代。到了唐代以后纸张才算平价起来。随着纸张普及,中国队文学创作形式也改变了。唐代开始有了传奇小说,在之后纸张更加便宜,就有明清的白话文小说这种冗余信息更多的文学题材。 |

{{item.Summary}}