|
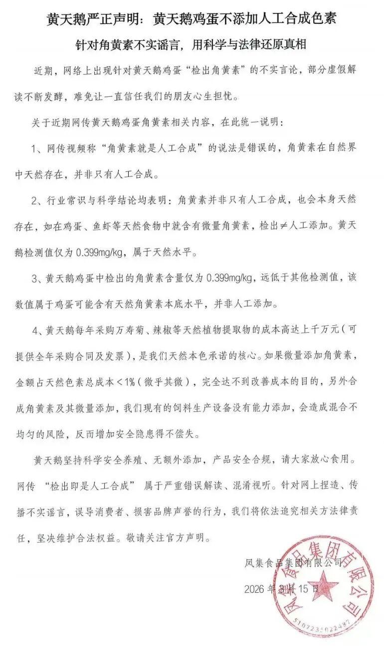
近日,知名打假人王海团队发布检测报告称,其在许昌胖东来超市购买的黄天鹅可生食鸡蛋样品中,检出了人工合成色素角黄素,含量为0.399mg/kg。 由于黄天鹅长期以“天然植物性饲料”“可生食”等作为宣传点,这一检测结果迅速引发舆论。 ![]() 胖东来:若检测无错会起诉博主3月15日晚,针对在网络上发酵的“鸡蛋检出角黄素”事件,胖东来商贸集团有限公司,通过其官方渠道发布了一份情况说明,胖东来表示,公司高度关注此次事件,已第一时间开展自查,卖场销售的鲜鸡蛋均通过正规渠道合法采购,采购手续齐全、供应商资质完备,且企业自有检测中心每周对鲜鸡蛋进行定期抽检,检测结果均在卖场公示,过往抽检商品质量均符合国家标准。 针对角黄素“超标”争议,胖东来认为,目前我国尚无针对鲜鸡蛋产品角黄素限值的相关规定和要求,博主仅针对饲料添加剂的规范,直接判定终端鸡蛋产品超标,缺乏法律和标准依据,该结论已对公众造成误导,同时扰乱了鸡蛋市场正常秩序。 ![]() ![]() 胖东来在声明中透露,市场监督管理局已介入调查,执法人员到卖场对鸡蛋采购合规性进行全面检查,并对各品牌鲜鸡蛋抽样送检,公司已同步开展全面复检,目前监管部门调查及第三方复检结果尚未出炉。胖东来表示,若最终调查结果显示鸡蛋存在质量问题,将第一时间公示结果,立即启动下架、召回程序,依法承担全部法律责任;若检测确认产品无问题,将坚决通过法律途径维权,追究相关个人、自媒体及平台的侵权责任。 黄天鹅:从未添加任何人工合成色素针对打假人王海团队送检并检出“黄天鹅鸡蛋含0.399mg/kg角黄素”事件,黄天鹅母公司凤集食品集团有限公司于3月15日晚上发布官方声明,强调网传“检出即等于人工添加”属于严重误读、混淆视听,该数值属于“天然本底水平”,产品从未添加任何人工合成色素。 ![]() 黄天鹅声明称,近期,网络上出现关于黄天鹅鸡蛋"检出角黄素"的相关报道,引发了部分朋友的担忧。作为始终将食品安全视为生命线的品牌,公司高度重视此事,并已在第一时间完成全面核查。面对不实信息,公司选择用科学和法律捍卫真相。网传“检出即代表人工合成”纯属恶意混淆概念,造谣生事。 公司已正式启动法律程序,将对损害品牌声誉,误导消费者的行为追究到底。 黄天鹅在声明中指出,网传“角黄素就是人工合成”的说法是错误的。“角黄素在自然界中天然存在,并非只有人工合成。”声明援引行业常识称,在鸡蛋、鱼虾等天然食物中本身就含有微量的天然角黄素,因此 “检出”并不等同于“人工添加” 。 针对公众关心的0.399mg/kg这一数值,黄天鹅解释称,该检测值“远低于其他检测值”,属于鸡蛋可能含有天然角黄素的本底水平,并非人工添加所致。声明强调,部分网络言论将“检出”直接解读为“添加”,属于混淆视听。 为了证明自身的“清白”,黄天鹅在声明中披露了具体的采购数据:公司每年采购万寿菊、辣椒等天然植物提取物的成本高达上千万元,并可提供全年采购合同及发票作为凭证。声明指出,如果仅为了微量的角黄素添加,完全达不到改善成本的目的,“得不偿失”。 此外,黄天鹅还从生产工艺角度进行解释。声明称,合成角黄素及其微量添加需要特定的设备工艺,而公司现有的饲料生产设备“没有能力添加”,强行添加反而会造成混合不均匀的安全隐患。 据了解,“黄天鹅”系凤集食品集团有限公司旗下品牌。据官网资料,该公司成立了国内首家可生食鸡蛋研究院,是国内“可生食鸡蛋”品类开创者与引领者。目前,凤集食品在四川绵阳、广西北海、宁夏固原、浙江长兴、新疆布尔津建有养殖基地,在浙江嘉兴、湖北黄冈、河北固安建有加工分级中心;旗下“黄天鹅”鸡蛋畅销北京、上海、深圳、广州、成都、杭州等20余个城市。 |

{{item.Summary}}