|
3月4日,全国人大代表、小米集团创始人雷军在个人社交账号介绍了他的2026两会建议。 ![]() 今年,雷军带来5条代表建议:
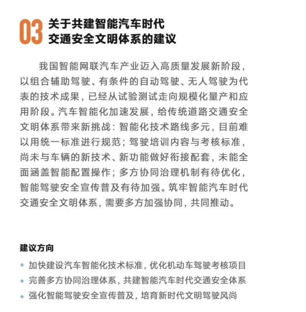
![]() 在接受@中国新闻周刊 采访时,雷军表示,建议将L2级辅助驾驶"脱手脱眼"纳入交通违法处罚,尽快明确L3,L4级智能驾驶安全准则。强化汽车生产销售企业对辅助驾驶功能正确宣传引导,鼓励车企主动开展高阶驾驶培训。 ![]() ![]() ![]() ![]() ![]() ![]() ![]() |

发表于 2026/03/05 09:54:12 来自 浙江
|
看到这个人就感到恶心!
|
来自: 东论 Android客户端
发表于 2026/03/05 08:43:36 来自 浙江杭州
|
把v哥哥
|
来自: 东论 iPhone客户端
发表于 2026/03/05 10:20:58 来自 浙江
|
应该加强汽车安全,使用寿命的检测。
|
来自: 东论 Android客户端
{{item.Summary}}