|
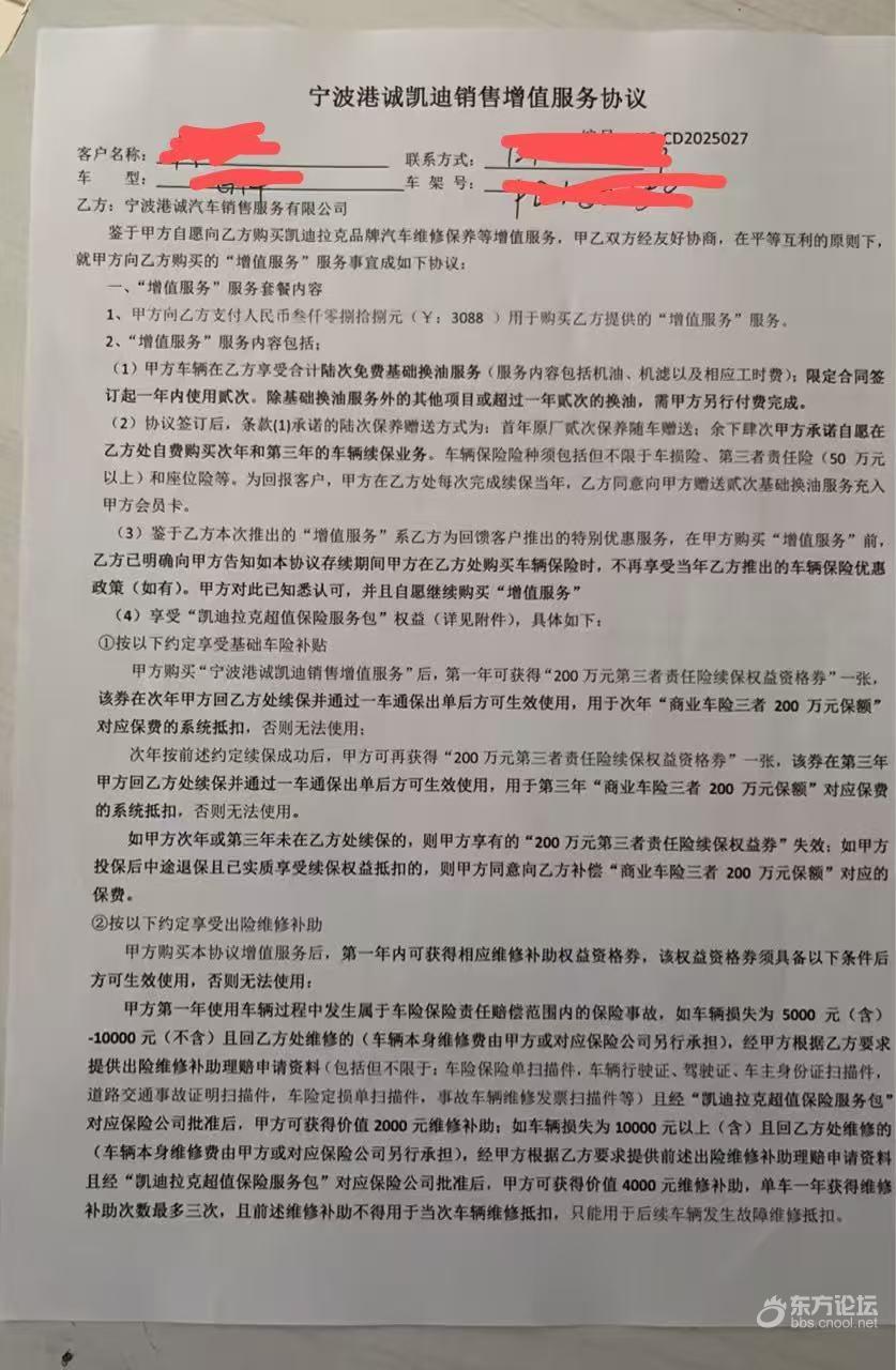
2025年1月26日,我在港诚凯迪拉克4S(宁波港诚汽车销售服务有限公司)购入一辆凯迪拉克轿车,当时明确知晓该车是2023年出厂的库存车,销售口头+书面双重承诺,因库存车属性赠送7次车辆保养,其中6次保养销售说标注为3088套餐,清晰记录在正式购车协议中,我当场确认无误后签字提车。购车以来我一直正常用车、按时首保,全程未收到任何关于保养附加条件的提醒。直到今年车辆保险到期前,我主动咨询后续保养事宜,港诚汽车的工作人员才突然告知:赠送的7次保养,必须每年在他们公司续购车辆保险才能享受,一年仅限2次,不续险就直接取消所有赠送保养!这个要求让我完全无法接受,当初购车时销售从未提过“续险才能享保养”的附加条款,购车协议里也只明确了“赠送7次保养(1次保养+3088套餐)”,无任何捆绑续险的约定。我第一时间找到当初的销售沟通,要求按购车协议履行承诺,结果对方态度强硬,直接拿出一份所谓的《3088套餐协议》,声称保养规则全按这份协议来,且拒绝任何协商更让我震惊的是,这份协议上竟然有我的签名!我从始至终从未见过这份3088套餐协议,更没有签过字,对协议内容一无所知——当初销售只说是“赠送的保养套餐”,全程没出示过任何配套协议,所谓的签名纯属港诚汽车伪造!明明是库存车购车时的明确赠送权益,却被商家事后加设“强制续险”的霸王条款,协商不成还拿出伪造签名的协议搪塞,这根本就是虚假宣传+消费套路+伪造文书,完全无视消费者权益和法律底线!在此我郑重提出诉求:1.港诚汽车销售有限公司立即按照购车协议约定,无条件履行赠送7次车辆保养的承诺,不得附加任何续险等捆绑条件;2.就伪造本人签名、虚构3088套餐协议一事公开道歉,并进行专项追责;3. 我已留存购车协议、沟通记录等全部证据,若商家仍拒不整改,我将坚决向市场监管等相关部门投诉,并保留通过法律途径追究其民事乃至刑事责任的权利!也提醒各位车友,购车时务必看清所有条款,口头承诺一定要落实到书面,留存好沟通记录,遇到商家事后加条件、伪造文书等行为,千万别忍气吞声,一起维护消费者的合法权益! ![]()
|

发表于 2026/01/29 09:31:56 来自 浙江宁波
|
感觉特别专业。值得学习。
|









































.gif)






























































.gif)





















来自: 东论 Android客户端
发表于 2026/01/29 15:42:20 来自 浙江宁波
发表于 2026/01/29 15:53:48 来自 浙江宁波
发表于 2026/01/29 15:57:02 来自 浙江宁波
|
咋在国家企业信用信息公示系统没查到这家公司名?
|
发表于 2026/01/29 16:34:50 来自 浙江宁波
|
是这家吧,去年到今年一月都有被投资的公示
![]()
|
来自: 东论 iPhone客户端
发表于 2026/01/30 08:06:36 来自 江苏南通
|
支持楼主,如果伪造合同签字,这个是要负法律责任的,保存好证据,直接起诉吧: “若被伪造签名方不追认该合同,合同对其不发生效力,由此给相对人造成损失的,伪造签名者应承担赔偿责任。 若相对人有理由相信伪造签名者有代理权,构成 表见代理 的,合同有效,被伪造签名方需承担合同责任,但可向伪造者追偿。 从刑事角度分析,若伪造签名用于签订合同并骗取他人财物,数额较大的,可能构成 合同诈骗罪。 一般处三年以下有期徒刑或者拘役,并处或者单处罚金;数额巨大或者有其他严重情节的,处三年以上十年以下有期徒刑,并处罚金;数额特别巨大或者有其他特别严重情节的,处十年以上有期徒刑或者无期徒刑,并处罚金或者没收财产。 此外,若伪造签名行为对他人名誉等造成损害,还可能涉及侵犯他人名誉权等民事 侵权 责任。”
|
发表于 2026/01/30 15:45:30 来自 浙江宁波
发表于 2026/01/29 15:17:58 来自 浙江宁波
|
你还敢去?港诚4s店已经发生好多起售后纠纷了
|
来自: 东论 iPhone客户端
发表于 2026/01/29 22:41:53 来自 浙江宁波
|
顶一下
|
来自: 东论 Android客户端
发表于 2026/01/30 04:54:54 来自 浙江宁波
|
必须保证消费者权益
|
来自: 东论 iPhone客户端
发表于 2026/01/30 08:52:22 来自 浙江台州
发表于 2026/01/30 09:27:46 来自 浙江宁波
发表于 2026/01/30 10:10:14 来自 浙江宁波
发表于 2026/01/30 10:55:38 来自 浙江宁波
|
4s店这操作也是绝了 支持楼主维权
|
来自: 东论 iPhone客户端
发表于 2026/01/30 11:11:04 来自 浙江宁波
|
这种店用这种欺骗的手法只会把自己搞臭。离倒闭不远了。
|
发表于 2026/01/30 13:15:35 来自 浙江宁波
发表于 2026/01/30 13:29:50 来自 浙江宁波
发表于 2026/01/30 13:46:24 来自 浙江
|
还有人买这种油老虎啊?
|
来自: 东论 Android客户端
发表于 2026/01/30 14:32:48 来自 浙江宁波
发表于 2026/01/30 15:07:10 来自 浙江温州
发表于 2026/01/30 15:21:08 来自 浙江宁波
发表于 2026/01/30 15:58:00 来自 浙江宁波
最后编辑时间: 2026/01/30 16:00:13
{{item.Summary}}