|
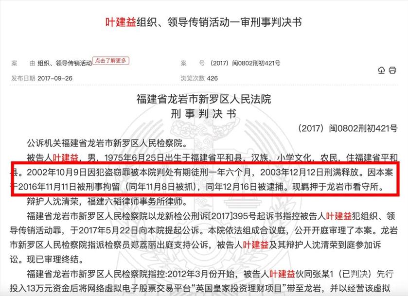
近期,一款名为“凤凰潮”(后换壳“凤凰V讯”)的APP软件被多地官方认定是“传销式资金盘骗局”,该APP此前在贵州、湖南等地爆火。 11月20日,澎湃新闻获悉,凤凰潮的实控人叶建益因涉嫌“传销罪”已被福建三明警方刑拘。当日,澎湃新闻以受害人身份致电三明警方,对方告知,人确实已经被抓,受害者可以在所在地派出所进行报案。 澎湃新闻了解到,这个打着“零成本、零门槛”的APP已经让众多参与者深陷其中,叶建益被刑拘前,至少十余个地方政府通过微信公众平台发布风险警示。 ![]() 实际控制人叶建益被刑拘,此前曾两次入狱 凤凰潮APP介绍显示,凤凰潮是隶属于海南省国海创新科技有限公司旗下的生态系统。其自称为“凤凰潮数字电商”,是数字经济时代下的财富增长新引擎。 工商信息显示,其主体运营公司海南省国海创新科技有限公司成立于2021年9月26日,注册资本1000万元,法定代表人为叶建益,并由其100%持股。其许可经营项目包括食品互联网销售;食品进出口;货物进出口;进出口代理;离岸贸易经营;保健食品生产;特殊医学用途配方食品生产等。 凤凰潮宣称:以 “助推乡村振兴,建设美好家园,赋能实体经济”为愿景,“不投资不推广也能赚钱”、“只要免费下载凤凰潮APP软件,每天看5个~8个视频,就可以获得平台给予的收益。” 今年9月22日,海口市市场监督管理局将该企业列入经营异常名录,列入原因为通过登记的住所或者经营场所无法联系。进一步搜索显示,该公司实缴出资额为0元。 ![]() 澎湃新闻还从知情人士处获知,叶建益此前就因传销被判过刑。 澎湃新闻根据中国裁判文书网检索发现,福建省龙岩市新罗区人民法院于2017年9月公开的一份刑事判决书显示,叶建益1975年出生,小学文化,2002年因盗窃罪获刑一年六个月,于2003年12月释放;2016年又因组织、领导传销活动罪被判处有期徒刑二年,涉案60余人、涉案金额130余万元。 2018年12月,中国裁判文书网另披露过一份《叶建益组织、领导传销活动罪刑罚变更刑事裁定书》,福建省三明市中级人民法院公开的一份刑事裁定书显示,执行机关福建省永安监狱于2018年8月6日以该犯在服刑期间确有悔改表现为由,提出减刑建议书,报送本院审理。本院认为,罪犯叶建益在服刑期间确有悔改表现,符合减刑条件。裁定:对罪犯叶建益减去有期徒刑二个月,刑期自2016年11月8日起至2018年9月7日止。 ![]() ![]() 号称“零成本、零门槛”,有人砸入40万元 与其他资金盘相比,凤凰潮号称“零成本、零门槛”,只需要每日打卡就可以赚积分、奖励。 据一位参与者向澎湃新闻提供的信息,凤凰潮称其底层逻辑就是一款APP和小程序的宣传推广。 ![]() 凤凰潮向投资人宣传了四种参与模式。 第一种,只投时间不投钱不邀请人,最慢。也就是0撸,不邀请人,一年半后每个月1300元左右。 第二种,只投时间不投钱但邀请人,相对较快。也就是0撸,邀请人,现在做得好的已经一个月60多万。 第三种,投钱投时间不邀请人。可以投53元、530元、2650元、5300元,不管多么有钱,每个人只能投5300元(实际上一个人可以拖多个账号),投资不邀请人,第五个月开始回本,第七个月回完本,第八个月全部是纯利润。 第四种,投钱投时间邀请人,变现最快。这种模式团队发展越快,收益越大,无法测算。 广东省中山市一位受害者家属梁先生告诉澎湃新闻,“我老婆是5月在佛山接触的凤凰潮,号称是‘做一次富三代’,上了三天的课后,完全被洗脑,在把家里的车卖了后,先后往里投了四十万元。甚至家里的女儿上大学都要去借网贷,整个家庭社会的人际关系完全崩塌。” 当记者问到是否赚到钱时,该家属告诉记者,“5月份时,凤凰潮的积分就提不出来了,我女儿当时想让她妈妈拿里面的积分换电脑都已经换不了,更不谈女儿的大学学费,目前我老婆已经离家出走,自己搬到出租屋跟一群人去做事业,这种洗脑比吸毒都可怕”。 梁先生表示,从9月份开始,他不断向公安机关、国家工商总局等部门举报。 据不少受害人家属反映,在“凤凰潮”关停后,先后换壳到“凤凰V讯”和“国海创新”两个APP上。 11月20日,梁先生告诉澎湃新闻,目前“凤凰潮”已经打不开,如果登陆会接到反诈中心的电话,目前其老婆“凤凰V讯”账号的积分也已经清零了,打开APP会显示系统繁忙。 ![]() 多地政府预警,传销式资金盘如何收割大众 澎湃新闻注意到,多个地方政府早已对凤凰潮APP发出各种风险提示。 今年1月,其APP上线地,遵义市市场监督管理局就发布风险提示,指出桐梓、湄潭、绥阳、习水、新蒲等地部分群众下载一款名为 “凤凰潮”的手机APP,以拉人头入会赚取工分的形式谋取利益,其运作模式与组织、领导传销活动高度相似。 此后,湖南金融、贞丰公安、秀山金融安全卫士、贵阳公安开阳县公安局、赫山区人民政府网、威宁自治县市场监督管理局、金融吉安、大龙市场监管分局、正安公安、万盛发布等至少十余个官方认证微信公众号先后发文警惕凤凰潮传销式资金盘骗局。 ![]() 微信公众号“湖南金融”于今年5月发布的《防骗警示窗:披着“零创”外衣的传销式资金盘如何收割大众?》,专门揭露“凤凰潮”的资金盘模式。 文章称,平台通过精心设计的“零撸赚钱”话术和多层级运作模式,系统性地构建了一个以虚拟积分(“凤凰币”)为媒介、以拉人头为核心的复合型诈骗体系。 针对凤凰潮宣传的四种模式,该文分析到,四种模式可拆解为四个环环相扣的环节: 首先是低门槛注册与任务引流:用户下载“凤凰潮”APP并完成实名认证后,即可获得初始“凤凰币”奖励,同时被要求每日通过签到、观看广告或短视频等任务积累积分。 其次是任务包投资与虚假收益承诺:当用户积累一定“凤凰币”后,平台便开始引导其购买“任务包”。任务包价格从几百元到数万元不等,宣称投入后可通过“复投”实现“财富倍增”。 然后是复投循环与资金盘陷阱:用户若将“凤凰币”兑换为新任务包,平台会以“复利增长”为卖点,宣称一年后工分价格最低涨幅10倍。 最后一步是传销式拉人头与动态奖励:“凤凰潮”的核心机制在于构建金字塔式层级网络。平台设置“活跃度”“代理达人等级”等门槛,要求用户必须持续复投或发展下线才能降低手续费、提高提现额度。代理达人等级共分6级,甚至举例称“全家注册并购买1000工分任务包,一年可获利上百万元”,煽动用户通过亲友关系链快速扩张。这种模式完全符合《禁止传销条例》中“交入门费”“拉人头”“团队计酬”的特征。 该文章最后表示,“凤凰潮”骗局本质是“传销 +资金盘+虚假宣传”的复合型诈骗,其通过包装政策热点、伪造成功案例、设置提现障碍等手段,系统性地骗取用户资金。 ![]() 反传销专家李旭对澎湃新闻表示,“现在的项目经常变模式,但只要涉及拉人头本质就是传销,‘凤凰潮’是一个典型的卷轴盘,资金诈骗的传销项目”。其认为,凤凰潮完全符合传销三特征:入门费、拉人头、团队计酬。 李旭进一步拆解了凤凰潮骗局的核心:即打着“乡村振兴”“绿色消费积分”“国家政策扶持”旗号,伪造“合法合规”(营业执照、实体店)假象,以虚假包装为幌子,同时鼓吹“零撸月入60万”“投资5300元躺赚”等高收益为诱饵,其本质是庞氏骗局,通过强制拉下线、层级裂变、伪装可持续机制等套路,诱导用户投资或拉人,实则无真实盈利支撑,靠新会员资金兑付老会员收益。 澎湃新闻关注到,尽管多地监管部门已发出预警,但仍有大量用户因贪念或信息差继续执迷不悟。 一个名为“国海数商创业”的个人公众号于11月19日发布了一篇《凤凰潮(国海)暂停打卡:为什么有人说“要出事”?真相恰好相反》的文章,文章称,此次升级暂停打卡等功能,为期3-5天,属于防火墙强化、功能板块结构调整以及舆情隔离系统升级,核心是为扩容平台承载量。 更有甚者,在某媒体发布了对“凤凰潮”涉传销文章后,“凤凰潮”的大量拥趸者在该媒体留言称,“媒体虚假报道、要搜集证据告该媒体”,甚至还制作了视频反击该报道。 |

{{item.Summary}}